协会简介
关于协会
协会章程
组织机构
理事会
专家团队
联系我们
物联中国
新闻中心
联席会
职称评审
通知公告
下载专区
物联网展
新闻资讯
通知公告
协会动态
行业展会
国际资讯
国内资讯
会员中心
入会指南
会员风采
会员名录
会员动态
企业动态
会员荣誉
应用实例
招聘信息
惠企政策
国家政策
省内政策
厦门政策
申报平台
国家政策
省内政策
厦门政策
您的位置:
首页
>>
惠企政策
>>
厦门政策
>>
正文
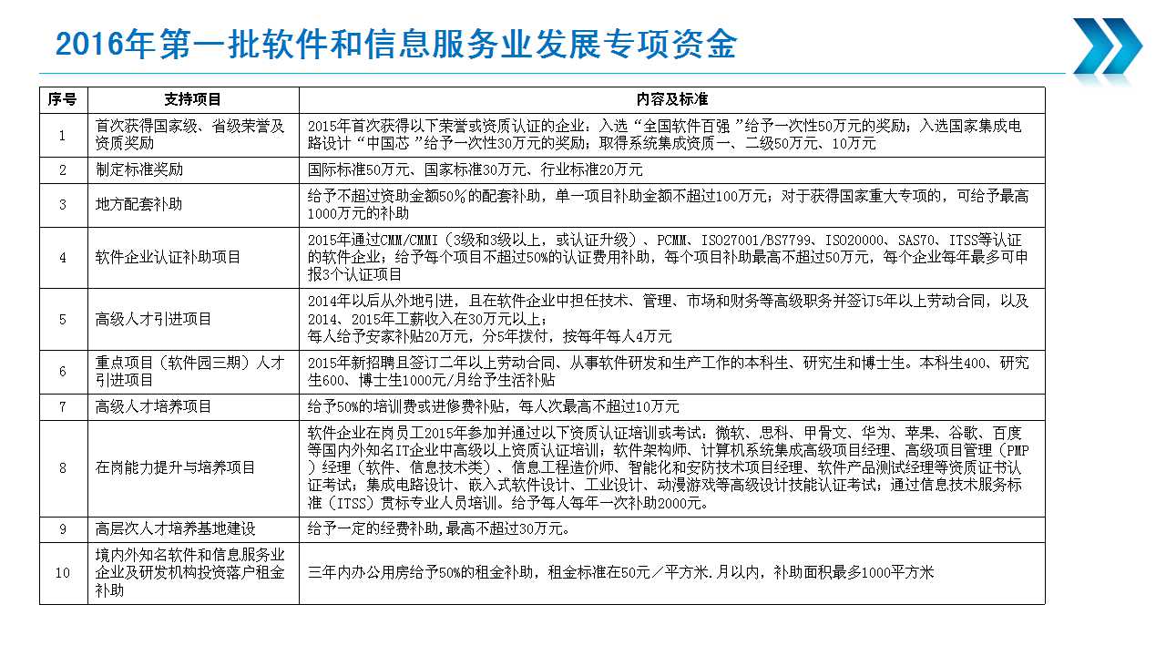
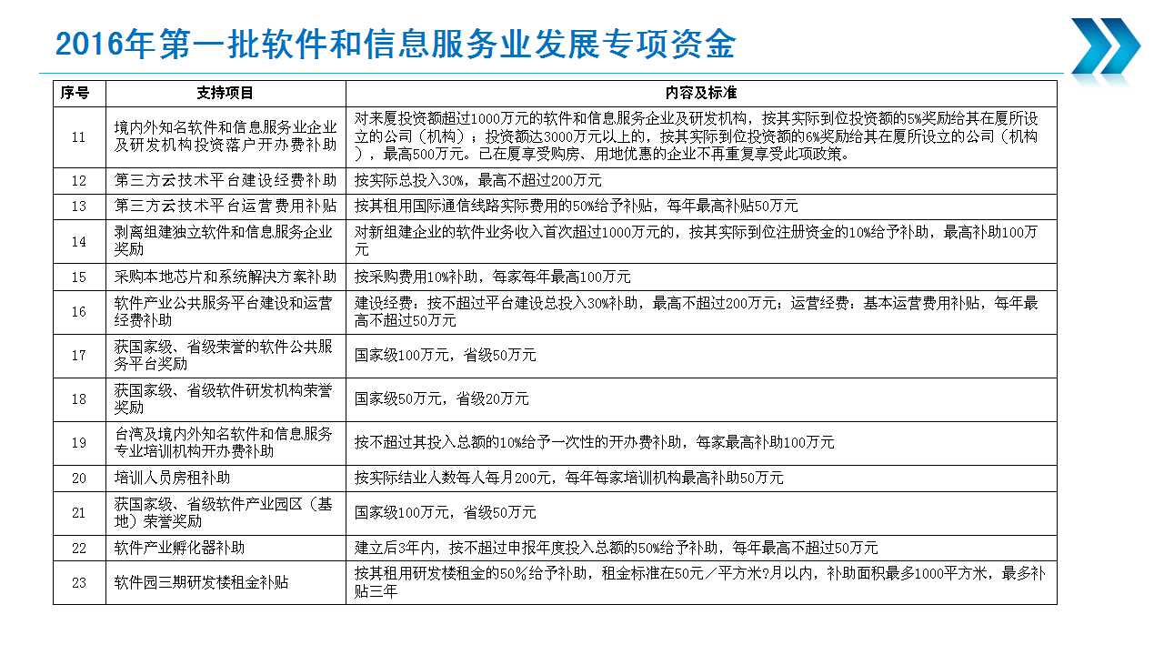
软件和信息服务业扶持政策
时间:2016年4月19日 | 点击(3367)